Package {epiworldR}


Type: Package
Title: Fast Agent-Based Epi Models
Version: 0.14.0.0
Depends: R (≥ 4.1.0)
Description: A flexible framework for Agent-Based Models (ABM), the 'epiworldR' package provides methods for prototyping disease outbreaks and transmission models using a 'C++' backend, making it very fast. It supports multiple epidemiological models, including the Susceptible-Infected-Susceptible (SIS), Susceptible-Infected-Removed (SIR), Susceptible-Exposed-Infected-Removed (SEIR), and others, involving arbitrary mitigation policies and multiple-disease models. Users can specify infectiousness/susceptibility rates as a function of agents' features, providing great complexity for the model dynamics. Furthermore, 'epiworldR' is ideal for simulation studies featuring large populations.
URL: https://github.com/UofUEpiBio/epiworldR, https://uofuepibio.github.io/epiworldR/, https://uofuepibio.github.io/epiworldR-workshop/
BugReports: https://github.com/UofUEpiBio/epiworldR/issues
License: MIT + file LICENSE
RoxygenNote: 7.3.3
Encoding: UTF-8
LinkingTo: cpp11
Suggests: quarto, tinytest, netplot, igraph, data.table, DiagrammeR
Imports: utils, parallel, methods
SystemRequirements: C++17
VignetteBuilder: quarto
NeedsCompilation: yes
Packaged: 2026-03-26 21:43:51 UTC; runner
Author: George Vega Yon ORCID iD [aut, cre], Derek Meyer ORCID iD [aut], Andrew Pulsipher ORCID iD [aut], Susan Holmes ORCID iD [rev] (what: JOSS reviewer), Abinash Satapathy ORCID iD [rev] (what: JOSS reviewer), Carinogurjao [rev], Centers for Disease Control and Prevention [fnd] (Award number 1U01CK000585; 75D30121F00003)
Maintainer: George Vega Yon <g.vegayon@gmail.com>
Repository: CRAN
Date/Publication: 2026-03-28 06:11:20 UTC

epiworldR

Description

logo

A flexible framework for Agent-Based Models (ABM), the 'epiworldR' package provides methods for prototyping disease outbreaks and transmission models using a 'C++' backend, making it very fast. It supports multiple epidemiological models, including the Susceptible-Infected-Susceptible (SIS), Susceptible-Infected-Removed (SIR), Susceptible-Exposed-Infected-Removed (SEIR), and others, involving arbitrary mitigation policies and multiple-disease models. Users can specify infectiousness/susceptibility rates as a function of agents' features, providing great complexity for the model dynamics. Furthermore, 'epiworldR' is ideal for simulation studies featuring large populations.

Author(s)

Maintainer: George Vega Yon g.vegayon@gmail.com (ORCID)

Authors:

Other contributors:

See Also

Useful links:


Likelihood-Free Markhov Chain Monte Carlo (LFMCMC)

Description

Likelihood-Free Markhov Chain Monte Carlo (LFMCMC)

Usage

LFMCMC(model = NULL)

run_lfmcmc(lfmcmc, params_init, n_samples, epsilon, seed = NULL)

set_observed_data(lfmcmc, observed_data)

set_proposal_fun(lfmcmc, fun)

use_proposal_norm_reflective(lfmcmc)

set_simulation_fun(lfmcmc, fun)

set_summary_fun(lfmcmc, fun)

set_kernel_fun(lfmcmc, fun)

use_kernel_fun_gaussian(lfmcmc)

get_mean_params(lfmcmc)

get_mean_stats(lfmcmc)

get_initial_params(lfmcmc)

get_current_proposed_params(lfmcmc)

get_current_accepted_params(lfmcmc)

get_current_proposed_stats(lfmcmc)

get_current_accepted_stats(lfmcmc)

get_observed_stats(lfmcmc)

get_all_sample_params(lfmcmc)

get_all_sample_stats(lfmcmc)

get_all_sample_acceptance(lfmcmc)

get_all_sample_drawn_prob(lfmcmc)

get_all_sample_kernel_scores(lfmcmc)

get_all_accepted_params(lfmcmc)

get_all_accepted_stats(lfmcmc)

get_all_accepted_kernel_scores(lfmcmc)

get_n_samples(lfmcmc)

get_n_stats(lfmcmc)

get_n_params(lfmcmc)

## S3 method for class 'epiworld_lfmcmc'
verbose_off(x)

set_params_names(lfmcmc, names)

set_stats_names(lfmcmc, names)

## S3 method for class 'epiworld_lfmcmc'
print(x, burnin = 0, ...)

Arguments

model

A model of class epiworld_model or NULL (see details).

lfmcmc

LFMCMC model

params_init

Initial model parameters, treated as double

n_samples

Number of samples, treated as integer

epsilon

Epsilon parameter, treated as double

seed

Random engine seed

observed_data

Observed data, treated as double.

fun

A function (see details).

x

LFMCMC model to print

names

Character vector of names.

burnin

Integer. Number of samples to discard as burnin before computing the summary.

...

Ignored

Details

Performs a Likelihood-Free Markhov Chain Monte Carlo simulation. When model is not NULL, the model uses the same random-number generator engine as the model. Otherwise, when model is NULL, a new random-number generator engine is created.

The functions passed to the LFMCMC object have different arguments depending on the object:

The verbose_on and verbose_off functions activate and deactivate printing progress on screen, respectively. Both functions return the model (x) invisibly.

Value

The LFMCMC function returns a model of class epiworld_lfmcmc.

The simulated model of class epiworld_lfmcmc.

Examples

## Setup an SIR model to use in the simulation
model_seed <- 122
model_sir <- ModelSIR(name = "COVID-19", prevalence = .1,
  transmission_rate = .9, recovery_rate = .3)
agents_smallworld(
  model_sir,
  n = 1000,
  k = 5,
  d = FALSE,
  p = 0.01
)
verbose_off(model_sir)
run(model_sir, ndays = 50, seed = model_seed)

## Setup LFMCMC
# Extract the observed data from the model
obs_data <- get_today_total(model_sir)

# Define the simulation function
simfun <- function(params, lfmcmc_obj) {
  set_param(model_sir, "Recovery rate", params[1])
  set_param(model_sir, "Transmission rate", params[2])
  run(model_sir, ndays = 50)
  res <- get_today_total(model_sir)
  return(res)
}

# Define the summary function
sumfun <- function(dat, lfmcmc_obj) {
  return(dat)
}

# Create the LFMCMC model
lfmcmc_model <- LFMCMC(model_sir) |>
  set_simulation_fun(simfun) |>
  set_summary_fun(sumfun) |>
  use_proposal_norm_reflective() |>
  use_kernel_fun_gaussian() |>
  set_observed_data(obs_data)

## Run LFMCMC simulation
# Set initial parameters
par0 <- c(0.1, 0.5)
n_samp <- 2000
epsil <- 1.0

# Run the LFMCMC simulation
verbose_off(lfmcmc_model)
run_lfmcmc(
  lfmcmc = lfmcmc_model,
  params_init = par0,
  n_samples = n_samp,
  epsilon = epsil,
  seed = model_seed
)

# Print the results
set_stats_names(lfmcmc_model, get_states(model_sir))
set_params_names(lfmcmc_model, c("Immune recovery", "Infectiousness"))

print(lfmcmc_model)

get_mean_stats(lfmcmc_model)
get_mean_params(lfmcmc_model)


Network Diffusion Model

Description

The network diffusion model is a simple model that assumes that the probability of adoption of a behavior is proportional to the number of adopters in the network.

Usage

ModelDiffNet(
  name,
  prevalence,
  prob_adopt,
  normalize_exposure = TRUE,
  data = matrix(nrow = 0, ncol = 0),
  data_cols = 1L:ncol(data),
  params = vector("double")
)

Arguments

name

Name of the model.

prevalence

Prevalence of the disease.

prob_adopt

Probability of adoption.

normalize_exposure

Normalize exposure.

data

Data.

data_cols

Data columns.

params

Parameters.

Details

Different from common epidemiological models, the network diffusion model assumes that the probability of adoption of a behavior is proportional to the number of adopters in the network. The model is defined by the following equations:

P(adopt) = \mbox{Logit}^{-1}(prob\_adopt + params * data + exposure)

Where exposure is the number of adopters in the agent's network.

Another important difference is that the transmission network is not necesary useful since adoption in this model is not from a particular neighbor.

Value

An object of class epiworld_diffnet and epiworld_model.

See Also

Other Models: ModelSEIR(), ModelSEIRCONN(), ModelSEIRD(), ModelSEIRDCONN(), ModelSEIRMixing(), ModelSEIRMixingQuarantine(), ModelSIR(), ModelSIRCONN(), ModelSIRD(), ModelSIRDCONN(), ModelSIRLogit(), ModelSIRMixing(), ModelSIS(), ModelSISD(), ModelSURV()

Examples

set.seed(2223)
n <- 10000

# Generating synthetic data on a matrix with 2 columns.
X <- cbind(
  age = sample(1:100, n, replace = TRUE),
  female = sample.int(2, n, replace = TRUE) - 1
)

adopt_chatgpt <- ModelDiffNet(
  "ChatGPT",
  prevalence = .01,
  prob_adopt = .1,
  data       = X,
  params     = c(1, 4)
)

# Simulating a population from smallworld
agents_smallworld(adopt_chatgpt, n, 8, FALSE, .01)

# Running the model for 50 steps
run(adopt_chatgpt, 50)

# Plotting the model
plot(adopt_chatgpt)

Susceptible Exposed Infected Recovered model (SEIR)

Description

Susceptible Exposed Infected Recovered model (SEIR)

Usage

ModelSEIR(name, prevalence, transmission_rate, incubation_days, recovery_rate)

Arguments

name

String. Name of the virus.

prevalence

Double. Initial proportion of individuals with the virus.

transmission_rate

Numeric scalar between 0 and 1. Virus's rate of infection.

incubation_days

Numeric scalar greater than 0. Average number of incubation days.

recovery_rate

Numeric scalar between 0 and 1. Rate of recovery_rate from virus.

Details

The initial_states function allows the user to set the initial state of the model. The user must provide a vector of proportions indicating the following values: (1) Proportion of non-infected agents who are removed, and (2) Proportion of exposed agents to be set as infected.

Value

Model diagram

SEIR Diagram

See Also

epiworld-methods

Other Models: ModelDiffNet(), ModelSEIRCONN(), ModelSEIRD(), ModelSEIRDCONN(), ModelSEIRMixing(), ModelSEIRMixingQuarantine(), ModelSIR(), ModelSIRCONN(), ModelSIRD(), ModelSIRDCONN(), ModelSIRLogit(), ModelSIRMixing(), ModelSIS(), ModelSISD(), ModelSURV()

Examples

model_seir <- ModelSEIR(name = "COVID-19", prevalence = 0.01,
  transmission_rate = 0.9, recovery_rate = 0.1, incubation_days = 4)

# Adding a small world population
agents_smallworld(
  model_seir,
  n = 1000,
  k = 5,
  d = FALSE,
  p = .01
)

# Running and printing
run(model_seir, ndays = 100, seed = 1912)
model_seir

plot(model_seir, main = "SEIR Model")

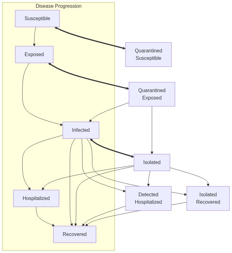
Susceptible Exposed Infected Removed model (SEIR connected)

Description

The SEIR connected model implements a model where all agents are connected. This is equivalent to a compartmental model (wiki).

Usage

ModelSEIRCONN(
  name,
  n,
  prevalence,
  contact_rate,
  transmission_rate,
  incubation_days,
  recovery_rate
)

Arguments

name

String. Name of the virus.

n

Number of individuals in the population.

prevalence

Initial proportion of individuals with the virus.

contact_rate

Numeric scalar. Average number of contacts per step.

transmission_rate

Numeric scalar between 0 and 1. Probability of transmission.

incubation_days

Numeric scalar greater than 0. Average number of incubation days.

recovery_rate

Numeric scalar between 0 and 1. Probability of recovery_rate.

Value

Model diagram

SEIR Connected Diagram

See Also

epiworld-methods

Other Models: ModelDiffNet(), ModelSEIR(), ModelSEIRD(), ModelSEIRDCONN(), ModelSEIRMixing(), ModelSEIRMixingQuarantine(), ModelSIR(), ModelSIRCONN(), ModelSIRD(), ModelSIRDCONN(), ModelSIRLogit(), ModelSIRMixing(), ModelSIS(), ModelSISD(), ModelSURV()

Examples

# An example with COVID-19
model_seirconn <- ModelSEIRCONN(
  name                = "COVID-19",
  prevalence          = 0.01,
  n                   = 10000,
  contact_rate        = 2,
  incubation_days     = 7,
  transmission_rate   = 0.5,
  recovery_rate       = 0.3
)

# Running and printing
run(model_seirconn, ndays = 100, seed = 1912)
model_seirconn

plot(model_seirconn)

# Adding the flu
flu <- virus("Flu", .9, 1 / 7, prevalence = 0.001, as_proportion = TRUE)
add_virus(model_seirconn, flu)

#' # Running and printing
run(model_seirconn, ndays = 100, seed = 1912)
model_seirconn

plot(model_seirconn)

Susceptible-Exposed-Infected-Recovered-Deceased model (SEIRD)

Description

Susceptible-Exposed-Infected-Recovered-Deceased model (SEIRD)

Usage

ModelSEIRD(
  name,
  prevalence,
  transmission_rate,
  incubation_days,
  recovery_rate,
  death_rate
)

Arguments

name

String. Name of the virus.

prevalence

Double. Initial proportion of individuals with the virus.

transmission_rate

Numeric scalar between 0 and 1. Virus's rate of infection.

incubation_days

Numeric scalar greater than 0. Average number of incubation days.

recovery_rate

Numeric scalar between 0 and 1. Rate of recovery_rate from virus.

death_rate

Numeric scalar between 0 and 1. Rate of death from virus.

Details

The initial_states function allows the user to set the initial state of the model. The user must provide a vector of proportions indicating the following values: (1) Proportion of exposed agents who are infected, (2) proportion of non-infected agents already removed, and (3) proportion of non-ifected agents already deceased.

Value

Model diagram

SEIRD Diagram

See Also

epiworld-methods

Other Models: ModelDiffNet(), ModelSEIR(), ModelSEIRCONN(), ModelSEIRDCONN(), ModelSEIRMixing(), ModelSEIRMixingQuarantine(), ModelSIR(), ModelSIRCONN(), ModelSIRD(), ModelSIRDCONN(), ModelSIRLogit(), ModelSIRMixing(), ModelSIS(), ModelSISD(), ModelSURV()

Examples

model_seird <- ModelSEIRD(name = "COVID-19", prevalence = 0.01,
  transmission_rate = 0.9, recovery_rate = 0.1, incubation_days = 4,
  death_rate = 0.01)

# Adding a small world population
agents_smallworld(
  model_seird,
  n = 100000,
  k = 5,
  d = FALSE,
  p = .01
)

# Running and printing
run(model_seird, ndays = 100, seed = 1912)
model_seird

plot(model_seird, main = "SEIRD Model")

Susceptible Exposed Infected Removed Deceased model (SEIRD connected)

Description

The SEIRD connected model implements a model where all agents are connected. This is equivalent to a compartmental model (wiki).

Usage

ModelSEIRDCONN(
  name,
  n,
  prevalence,
  contact_rate,
  transmission_rate,
  incubation_days,
  recovery_rate,
  death_rate
)

Arguments

name

String. Name of the virus.

n

Number of individuals in the population.

prevalence

Initial proportion of individuals with the virus.

contact_rate

Numeric scalar. Average number of contacts per step.

transmission_rate

Numeric scalar between 0 and 1. Probability of transmission.

incubation_days

Numeric scalar greater than 0. Average number of incubation days.

recovery_rate

Numeric scalar between 0 and 1. Probability of recovery_rate.

death_rate

Numeric scalar between 0 and 1. Probability of death.

Details

The initial_states function allows the user to set the initial state of the model. The user must provide a vector of proportions indicating the following values: (1) Proportion of exposed agents who are infected, (2) proportion of non-infected agents already removed, and (3) proportion of non-ifected agents already deceased.

Value

Model diagram

SEIRD Connected Diagram

See Also

epiworld-methods

Other Models: ModelDiffNet(), ModelSEIR(), ModelSEIRCONN(), ModelSEIRD(), ModelSEIRMixing(), ModelSEIRMixingQuarantine(), ModelSIR(), ModelSIRCONN(), ModelSIRD(), ModelSIRDCONN(), ModelSIRLogit(), ModelSIRMixing(), ModelSIS(), ModelSISD(), ModelSURV()

Examples

# An example with COVID-19
model_seirdconn <- ModelSEIRDCONN(
  name                = "COVID-19",
  prevalence          = 0.01,
  n                   = 10000,
  contact_rate        = 2,
  incubation_days     = 7,
  transmission_rate   = 0.5,
  recovery_rate       = 0.3,
  death_rate          = 0.01
)

# Running and printing
run(model_seirdconn, ndays = 100, seed = 1912)
model_seirdconn

plot(model_seirdconn)

# Adding the flu
flu <- virus(
  "Flu", prob_infecting = .3, recovery_rate = 1 / 7,
  prob_death = 0.001,
  prevalence = 0.001, as_proportion = TRUE
)
add_virus(model = model_seirdconn, virus = flu)

#' # Running and printing
run(model_seirdconn, ndays = 100, seed = 1912)
model_seirdconn

plot(model_seirdconn)

Susceptible Exposed Infected Removed model (SEIR) with mixing

Description

Susceptible Exposed Infected Removed model (SEIR) with mixing

Usage

ModelSEIRMixing(
  name,
  n,
  prevalence,
  contact_rate,
  transmission_rate,
  incubation_days,
  recovery_rate,
  contact_matrix
)

Arguments

name

String. Name of the virus

n

Number of individuals in the population.

prevalence

Double. Initial proportion of individuals with the virus.

contact_rate

Numeric scalar. Average number of contacts per step.

transmission_rate

Numeric scalar between 0 and 1. Probability of transmission.

incubation_days

Numeric scalar. Average number of days in the incubation period.

recovery_rate

Numeric scalar between 0 and 1. Probability of recovery.

contact_matrix

Matrix of contact rates between individuals.

Details

The contact_matrix is a matrix of contact rates between entities. The matrix should be of size ⁠n x n⁠, where n is the number of entities. This is a row-stochastic matrix, i.e., the sum of each row should be 1.

The initial_states function allows the user to set the initial state of the model. In particular, the user can specify how many of the non-infected agents have been removed at the beginning of the simulation.

Value

Model diagram

SEIR Mixing Diagram

See Also

epiworld-methods

Other Models: ModelDiffNet(), ModelSEIR(), ModelSEIRCONN(), ModelSEIRD(), ModelSEIRDCONN(), ModelSEIRMixingQuarantine(), ModelSIR(), ModelSIRCONN(), ModelSIRD(), ModelSIRDCONN(), ModelSIRLogit(), ModelSIRMixing(), ModelSIS(), ModelSISD(), ModelSURV()

Examples


# Start off creating three entities.
# Individuals will be distribured randomly between the three.
e1 <- entity("Population 1", 3e3, as_proportion = FALSE)
e2 <- entity("Population 2", 3e3, as_proportion = FALSE)
e3 <- entity("Population 3", 3e3, as_proportion = FALSE)

# Row-stochastic matrix (rowsums 1)
cmatrix <- c(
  c(0.9, 0.05, 0.05),
  c(0.1, 0.8, 0.1),
  c(0.1, 0.2, 0.7)
) |> matrix(byrow = TRUE, nrow = 3)

N <- 9e3

flu_model <- ModelSEIRMixing(
  name              = "Flu",
  n                 = N,
  prevalence        = 1 / N,
  contact_rate      = 20,
  transmission_rate = 0.1,
  recovery_rate     = 1 / 7,
  incubation_days   = 7,
  contact_matrix    = cmatrix
)

# Adding the entities to the model
flu_model |>
  add_entity(e1) |>
  add_entity(e2) |>
  add_entity(e3)

set.seed(331)
run(flu_model, ndays = 100)
summary(flu_model)
plot_incidence(flu_model)


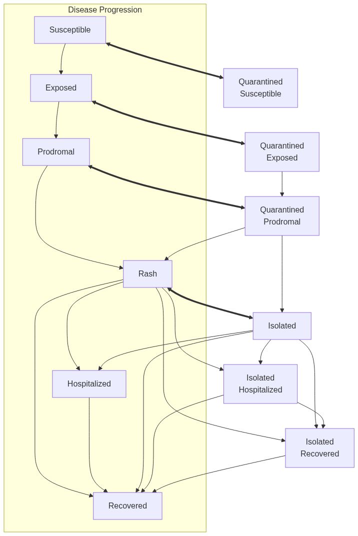
Susceptible Exposed Infected Removed model (SEIR) with mixing and quarantine

Description

ModelSEIRMixingQuarantine creates a model of the SEIR type with mixing and a quarantine mechanism. Agents who are infected can be quarantined or isolated. Isolation happens after the agent has been detected as infected, and agents who have been in contact with the detected person will me moved to quarantined status.

Usage

ModelSEIRMixingQuarantine(
  name,
  n,
  prevalence,
  contact_rate,
  transmission_rate,
  incubation_days,
  recovery_rate,
  contact_matrix,
  hospitalization_rate,
  hospitalization_period,
  days_undetected,
  quarantine_period,
  quarantine_willingness,
  isolation_willingness,
  isolation_period,
  contact_tracing_success_rate,
  contact_tracing_days_prior
)

Arguments

name

String. Name of the virus

n

Number of individuals in the population.

prevalence

Double. Initial proportion of individuals with the virus.

contact_rate

Numeric scalar. Average number of contacts per step.

transmission_rate

Numeric scalar between 0 and 1. Probability of transmission.

incubation_days

Numeric scalar. Average number of days in the incubation period.

recovery_rate

Numeric scalar between 0 and 1. Probability of recovery.

contact_matrix

Matrix of contact rates between individuals.

hospitalization_rate

Double. Rate of hospitalization.

hospitalization_period

Double. Period of hospitalization.

days_undetected

Double. Number of days an infection goes undetected.

quarantine_period

Integer. Number of days for quarantine.

quarantine_willingness

Double. Proportion of agents willing to quarantine.

isolation_willingness

Double. Proportion of agents willing to isolate.

isolation_period

Integer. Number of days for isolation.

contact_tracing_success_rate

Double. Probability of successful contact tracing.

contact_tracing_days_prior

Integer. Number of days prior to the onset of the infection for which contact tracing is effective.

Details

The contact_matrix is a matrix of contact rates between entities. The matrix should be of size ⁠n x n⁠, where n is the number of entities. This is a row-stochastic matrix, i.e., the sum of each row should be 1.

The quarantine and isolation processes can be turned off by specifying quarantine_period < 0 and isolation_period < 0 respectively. In other words, any negative value for these parameters will suppress the corresponding process.

The initial_states function allows the user to set the initial state of the model. In particular, the user can specify how many of the non-infected agents have been removed at the beginning of the simulation.

Value

Model diagram

SEIR Mixing Quarantine Diagram

See Also

epiworld-methods

Other Models: ModelDiffNet(), ModelSEIR(), ModelSEIRCONN(), ModelSEIRD(), ModelSEIRDCONN(), ModelSEIRMixing(), ModelSIR(), ModelSIRCONN(), ModelSIRD(), ModelSIRDCONN(), ModelSIRLogit(), ModelSIRMixing(), ModelSIS(), ModelSISD(), ModelSURV()

Examples


# Start off creating three entities.
# Individuals will be distributed randomly between the three.
e1 <- entity("Population 1", 3e3, as_proportion = FALSE)
e2 <- entity("Population 2", 3e3, as_proportion = FALSE)
e3 <- entity("Population 3", 3e3, as_proportion = FALSE)

# Row-stochastic matrix (rowsums 1)
cmatrix <- c(
  c(0.9, 0.05, 0.05),
  c(0.1, 0.8, 0.1),
  c(0.1, 0.2, 0.7)
) |> matrix(byrow = TRUE, nrow = 3)

N <- 9e3

flu_model <- ModelSEIRMixingQuarantine(
  name                  = "Flu",
  n                     = N,
  prevalence            = 1 / N,
  contact_rate          = 20,
  transmission_rate     = 0.1,
  recovery_rate         = 1 / 7,
  incubation_days       = 7,
  contact_matrix        = cmatrix,
  hospitalization_rate  = 0.05,
  hospitalization_period = 7,
  days_undetected       = 3,
  quarantine_period     = 14,
  quarantine_willingness = 0.8,
  isolation_period      = 7,
  isolation_willingness = 0.5,
  contact_tracing_success_rate = 0.7,
  contact_tracing_days_prior = 3
)

# Adding the entities to the model
flu_model |>
  add_entity(e1) |>
  add_entity(e2) |>
  add_entity(e3)

set.seed(331)
run(flu_model, ndays = 100)
summary(flu_model)


SIR model

Description

SIR model

Usage

ModelSIR(name, prevalence, transmission_rate, recovery_rate)

Arguments

name

String. Name of the virus

prevalence

Double. Initial proportion of individuals with the virus.

transmission_rate

Numeric scalar between 0 and 1. Virus's rate of infection.

recovery_rate

Numeric scalar between 0 and 1. Rate of recovery_rate from virus.

Details

The initial_states function allows the user to set the initial state of the model. In particular, the user can specify how many of the non-infected agents have been removed at the beginning of the simulation.

Value

Model diagram

SIR Diagram

See Also

epiworld-methods

Other Models: ModelDiffNet(), ModelSEIR(), ModelSEIRCONN(), ModelSEIRD(), ModelSEIRDCONN(), ModelSEIRMixing(), ModelSEIRMixingQuarantine(), ModelSIRCONN(), ModelSIRD(), ModelSIRDCONN(), ModelSIRLogit(), ModelSIRMixing(), ModelSIS(), ModelSISD(), ModelSURV()

Examples

model_sir <- ModelSIR(name = "COVID-19", prevalence = 0.01,
  transmission_rate = 0.9, recovery_rate = 0.1)

# Adding a small world population
agents_smallworld(
  model_sir,
  n = 1000,
  k = 5,
  d = FALSE,
  p = .01
)

# Running and printing
run(model_sir, ndays = 100, seed = 1912)
model_sir

# Plotting
plot(model_sir)

Susceptible Infected Removed model (SIR connected)

Description

Susceptible Infected Removed model (SIR connected)

Usage

ModelSIRCONN(
  name,
  n,
  prevalence,
  contact_rate,
  transmission_rate,
  recovery_rate
)

Arguments

name

String. Name of the virus

n

Number of individuals in the population.

prevalence

Double. Initial proportion of individuals with the virus.

contact_rate

Numeric scalar. Average number of contacts per step.

transmission_rate

Numeric scalar between 0 and 1. Probability of transmission.

recovery_rate

Numeric scalar between 0 and 1. Probability of recovery.

Details

The initial_states function allows the user to set the initial state of the model. In particular, the user can specify how many of the non-infected agents have been removed at the beginning of the simulation.

Value

Model diagram

SIR Connected Diagram

See Also

epiworld-methods

Other Models: ModelDiffNet(), ModelSEIR(), ModelSEIRCONN(), ModelSEIRD(), ModelSEIRDCONN(), ModelSEIRMixing(), ModelSEIRMixingQuarantine(), ModelSIR(), ModelSIRD(), ModelSIRDCONN(), ModelSIRLogit(), ModelSIRMixing(), ModelSIS(), ModelSISD(), ModelSURV()

Examples

model_sirconn <- ModelSIRCONN(
  name                = "COVID-19",
  n                   = 10000,
  prevalence          = 0.01,
  contact_rate        = 5,
  transmission_rate   = 0.4,
  recovery_rate       = 0.95
)

# Running and printing
run(model_sirconn, ndays = 100, seed = 1912)
model_sirconn

plot(model_sirconn,  main = "SIRCONN Model")

SIRD model

Description

SIRD model

Usage

ModelSIRD(name, prevalence, transmission_rate, recovery_rate, death_rate)

Arguments

name

String. Name of the virus

prevalence

Double. Initial proportion of individuals with the virus.

transmission_rate

Numeric scalar between 0 and 1. Virus's rate of infection.

recovery_rate

Numeric scalar between 0 and 1. Rate of recovery_rate from virus.

death_rate

Numeric scalar between 0 and 1. Rate of death from virus.

Details

The initial_states function allows the user to set the initial state of the model. The user must provide a vector of proportions indicating the following values: (1) proportion of non-infected agents already removed, and (2) proportion of non-ifected agents already deceased.

Value

Model diagram

SIRD Diagram

See Also

epiworld-methods

Other Models: ModelDiffNet(), ModelSEIR(), ModelSEIRCONN(), ModelSEIRD(), ModelSEIRDCONN(), ModelSEIRMixing(), ModelSEIRMixingQuarantine(), ModelSIR(), ModelSIRCONN(), ModelSIRDCONN(), ModelSIRLogit(), ModelSIRMixing(), ModelSIS(), ModelSISD(), ModelSURV()

Examples

model_sird <- ModelSIRD(
  name              = "COVID-19",
  prevalence        = 0.01,
  transmission_rate = 0.9,
  recovery_rate     = 0.1,
  death_rate        = 0.01
)

# Adding a small world population
agents_smallworld(
  model_sird,
  n = 1000,
  k = 5,
  d = FALSE,
  p = .01
)

# Running and printing
run(model_sird, ndays = 100, seed = 1912)
model_sird

# Plotting
plot(model_sird)

Susceptible Infected Removed Deceased model (SIRD connected)

Description

Susceptible Infected Removed Deceased model (SIRD connected)

Usage

ModelSIRDCONN(
  name,
  n,
  prevalence,
  contact_rate,
  transmission_rate,
  recovery_rate,
  death_rate
)

Arguments

name

String. Name of the virus

n

Number of individuals in the population.

prevalence

Double. Initial proportion of individuals with the virus.

contact_rate

Numeric scalar. Average number of contacts per step.

transmission_rate

Numeric scalar between 0 and 1. Probability of transmission.

recovery_rate

Numeric scalar between 0 and 1. Probability of recovery.

death_rate

Numeric scalar between 0 and 1. Probability of death.

Details

The initial_states function allows the user to set the initial state of the model. The user must provide a vector of proportions indicating the following values: (1) proportion of non-infected agents already removed, and (2) proportion of non-ifected agents already deceased.

Value

Model diagram

SIRD Connected Diagram

See Also

epiworld-methods

Other Models: ModelDiffNet(), ModelSEIR(), ModelSEIRCONN(), ModelSEIRD(), ModelSEIRDCONN(), ModelSEIRMixing(), ModelSEIRMixingQuarantine(), ModelSIR(), ModelSIRCONN(), ModelSIRD(), ModelSIRLogit(), ModelSIRMixing(), ModelSIS(), ModelSISD(), ModelSURV()

Examples

model_sirdconn <- ModelSIRDCONN(
  name                = "COVID-19",
  n                   = 100000,
  prevalence          = 0.01,
  contact_rate        = 5,
  transmission_rate   = 0.4,
  recovery_rate       = 0.5,
  death_rate          = 0.1
)

# Running and printing
run(model_sirdconn, ndays = 100, seed = 1912)
model_sirdconn

plot(model_sirdconn,  main = "SIRDCONN Model")

SIR Logistic model

Description

SIR Logistic model

Usage

ModelSIRLogit(
  vname,
  data,
  coefs_infect,
  coefs_recover,
  coef_infect_cols,
  coef_recover_cols,
  prob_infection,
  recovery_rate,
  prevalence
)

Arguments

vname

Name of the virus.

data

A numeric matrix with n rows.

coefs_infect

Numeric vector. Coefficients associated to infect.

coefs_recover

Numeric vector. Coefficients associated to recover.

coef_infect_cols

Integer vector. Columns in the coeficient.

coef_recover_cols

Integer vector. Columns in the coeficient.

prob_infection

Numeric scalar. Baseline probability of infection.

recovery_rate

Numeric scalar. Baseline probability of recovery.

prevalence

Numeric scalar. Prevalence (initial state) in proportion.

Value

Model diagram

SIR Logit Diagram

See Also

Other Models: ModelDiffNet(), ModelSEIR(), ModelSEIRCONN(), ModelSEIRD(), ModelSEIRDCONN(), ModelSEIRMixing(), ModelSEIRMixingQuarantine(), ModelSIR(), ModelSIRCONN(), ModelSIRD(), ModelSIRDCONN(), ModelSIRMixing(), ModelSIS(), ModelSISD(), ModelSURV()

Examples

set.seed(2223)
n <- 100000

# Creating the data to use for the "ModelSIRLogit" function. It contains
# information on the sex of each agent and will be used to determine
# differences in disease progression between males and females. Note that
# the number of rows in these data are identical to n (100000).
X <- cbind(
  Intercept = 1,
  Female    = sample.int(2, n, replace = TRUE) - 1
)

# Declare coefficients for each sex regarding transmission_rate and recovery.
coef_infect  <- c(.1, -2, 2)
coef_recover <- rnorm(2)

# Feed all above information into the "ModelSIRLogit" function.
model_logit <- ModelSIRLogit(
  "covid2",
  data = X,
  coefs_infect      = coef_infect,
  coefs_recover     = coef_recover,
  coef_infect_cols  = 1L:ncol(X),
  coef_recover_cols = 1L:ncol(X),
  prob_infection = .8,
  recovery_rate = .3,
  prevalence = .01
)

agents_smallworld(model_logit, n, 8, FALSE, .01)

run(model_logit, 50)

plot(model_logit)

# Females are supposed to be more likely to become infected.
rn <- get_reproductive_number(model_logit)

# Probability of infection for males and females.
(table(
  X[, "Female"],
  (1:n %in% rn$source)
) |> prop.table())[, 2]

# Looking into the individual agents.
get_agents(model_logit)

Susceptible Infected Removed model (SIR) with mixing

Description

Susceptible Infected Removed model (SIR) with mixing

Usage

ModelSIRMixing(
  name,
  n,
  prevalence,
  contact_rate,
  transmission_rate,
  recovery_rate,
  contact_matrix
)

Arguments

name

String. Name of the virus

n

Number of individuals in the population.

prevalence

Double. Initial proportion of individuals with the virus.

contact_rate

Numeric scalar. Average number of contacts per step.

transmission_rate

Numeric scalar between 0 and 1. Probability of transmission.

recovery_rate

Numeric scalar between 0 and 1. Probability of recovery.

contact_matrix

Matrix of contact rates between individuals.

Details

The contact_matrix is a matrix of contact rates between entities. The matrix should be of size ⁠n x n⁠, where n is the number of entities. This is a row-stochastic matrix, i.e., the sum of each row should be 1.

The initial_states function allows the user to set the initial state of the model. In particular, the user can specify how many of the non-infected agents have been removed at the beginning of the simulation.

Value

Model diagram

SIR Mixing Diagram

See Also

epiworld-methods

Other Models: ModelDiffNet(), ModelSEIR(), ModelSEIRCONN(), ModelSEIRD(), ModelSEIRDCONN(), ModelSEIRMixing(), ModelSEIRMixingQuarantine(), ModelSIR(), ModelSIRCONN(), ModelSIRD(), ModelSIRDCONN(), ModelSIRLogit(), ModelSIS(), ModelSISD(), ModelSURV()

Examples

# From the vignette

# Start off creating three entities.
# Individuals will be distribured randomly between the three.
e1 <- entity("Population 1", 3e3, as_proportion = FALSE)
e2 <- entity("Population 2", 3e3, as_proportion = FALSE)
e3 <- entity("Population 3", 3e3, as_proportion = FALSE)

# Row-stochastic matrix (rowsums 1)
cmatrix <- c(
  c(0.9, 0.05, 0.05),
  c(0.1, 0.8, 0.1),
  c(0.1, 0.2, 0.7)
) |> matrix(byrow = TRUE, nrow = 3)

N <- 9e3

flu_model <- ModelSIRMixing(
  name              = "Flu",
  n                 = N,
  prevalence        = 1 / N,
  contact_rate      = 20,
  transmission_rate = 0.1,
  recovery_rate     = 1 / 7,
  contact_matrix    = cmatrix
)

# Adding the entities to the model
flu_model |>
  add_entity(e1) |>
  add_entity(e2) |>
  add_entity(e3)

set.seed(331)
run(flu_model, ndays = 100)
summary(flu_model)
plot_incidence(flu_model)


SIS model

Description

Susceptible-Infected-Susceptible model (SIS) (wiki)

Usage

ModelSIS(name, prevalence, transmission_rate, recovery_rate)

Arguments

name

String. Name of the virus.

prevalence

Double. Initial proportion of individuals with the virus.

transmission_rate

Numeric scalar between 0 and 1. Virus's rate of infection.

recovery_rate

Numeric scalar between 0 and 1. Rate of recovery from virus.

Value

Model diagram

SIS Diagram

See Also

epiworld-methods

Other Models: ModelDiffNet(), ModelSEIR(), ModelSEIRCONN(), ModelSEIRD(), ModelSEIRDCONN(), ModelSEIRMixing(), ModelSEIRMixingQuarantine(), ModelSIR(), ModelSIRCONN(), ModelSIRD(), ModelSIRDCONN(), ModelSIRLogit(), ModelSIRMixing(), ModelSISD(), ModelSURV()

Examples

model_sis <- ModelSIS(name = "COVID-19", prevalence = 0.01,
  transmission_rate = 0.9, recovery_rate = 0.1)

# Adding a small world population
agents_smallworld(
  model_sis,
  n = 1000,
  k = 5,
  d = FALSE,
  p = .01
)

# Running and printing
run(model_sis, ndays = 100, seed = 1912)
model_sis

# Plotting
plot(model_sis, main = "SIS Model")


SISD model

Description

Susceptible-Infected-Susceptible-Deceased model (SISD) (wiki)

Usage

ModelSISD(name, prevalence, transmission_rate, recovery_rate, death_rate)

Arguments

name

String. Name of the virus.

prevalence

Double. Initial proportion of individuals with the virus.

transmission_rate

Numeric scalar between 0 and 1. Virus's rate of infection.

recovery_rate

Numeric scalar between 0 and 1. Rate of recovery from virus.

death_rate

Numeric scalar between 0 and 1. Rate of death from virus.

Value

Model diagram

SISD Diagram

See Also

epiworld-methods

Other Models: ModelDiffNet(), ModelSEIR(), ModelSEIRCONN(), ModelSEIRD(), ModelSEIRDCONN(), ModelSEIRMixing(), ModelSEIRMixingQuarantine(), ModelSIR(), ModelSIRCONN(), ModelSIRD(), ModelSIRDCONN(), ModelSIRLogit(), ModelSIRMixing(), ModelSIS(), ModelSURV()

Examples

model_sisd <- ModelSISD(
  name = "COVID-19",
  prevalence = 0.01,
  transmission_rate = 0.9,
  recovery_rate = 0.1,
  death_rate = 0.01
)

# Adding a small world population
agents_smallworld(
  model_sisd,
  n = 1000,
  k = 5,
  d = FALSE,
  p = .01
)

# Running and printing
run(model_sisd, ndays = 100, seed = 1912)
model_sisd

# Plotting
plot(model_sisd, main = "SISD Model")


SURV model

Description

SURV model

Usage

ModelSURV(
  name,
  prevalence,
  efficacy_vax,
  latent_period,
  infect_period,
  prob_symptoms,
  prop_vaccinated,
  prop_vax_redux_transm,
  prop_vax_redux_infect,
  surveillance_prob,
  transmission_rate,
  prob_death,
  prob_noreinfect
)

Arguments

name

String. Name of the virus.

prevalence

Initial number of individuals with the virus.

efficacy_vax

Double. Efficacy of the vaccine. (1 - P(acquire the disease)).

latent_period

Double. Shape parameter of a 'Gamma(latent_period, 1)' distribution. This coincides with the expected number of latent days.

infect_period

Double. Shape parameter of a 'Gamma(infected_period, 1)' distribution. This coincides with the expected number of infectious days.

prob_symptoms

Double. Probability of generating symptoms.

prop_vaccinated

Double. Probability of vaccination. Coincides with the initial prevalence of vaccinated individuals.

prop_vax_redux_transm

Double. Factor by which the vaccine reduces transmissibility.

prop_vax_redux_infect

Double. Factor by which the vaccine reduces the chances of becoming infected.

surveillance_prob

Double. Probability of testing an agent.

transmission_rate

Double. Raw transmission probability.

prob_death

Double. Raw probability of death for symptomatic individuals.

prob_noreinfect

Double. Probability of no re-infection.

Value

See Also

epiworld-methods

Other Models: ModelDiffNet(), ModelSEIR(), ModelSEIRCONN(), ModelSEIRD(), ModelSEIRDCONN(), ModelSEIRMixing(), ModelSEIRMixingQuarantine(), ModelSIR(), ModelSIRCONN(), ModelSIRD(), ModelSIRDCONN(), ModelSIRLogit(), ModelSIRMixing(), ModelSIS(), ModelSISD()

Examples

model_surv <- ModelSURV(
  name                  = "COVID-19",
  prevalence            = 20,
  efficacy_vax          = 0.6,
  latent_period         = 4,
  infect_period         = 5,
  prob_symptoms         = 0.5,
  prop_vaccinated       = 0.7,
  prop_vax_redux_transm = 0.8,
  prop_vax_redux_infect = 0.95,
  surveillance_prob     = 0.1,
  transmission_rate     = 0.2,
  prob_death            = 0.001,
  prob_noreinfect       = 0.5
)

# Adding a small world population
agents_smallworld(
  model_surv,
  n = 10000,
  k = 5,
  d = FALSE,
  p = .01
)

# Running and printing
run(model_surv, ndays = 100, seed = 1912)
model_surv

# Plotting
plot(model_surv, main = "SURV Model")


Add entities to a model according to a data.frame

Description

Helper function that facilities creating entities and adding them to models. It is a wrapper of add_entity().

Usage

add_entities_from_dataframe(model, entities, col_name, col_number, ...)

Arguments

model

An epiworld_model object.

entities

A data.frame with the entities to add. It must contain two columns: entity names (character) and size (proportion or integer).

col_name

The name of the column in entities that contains the entity names.

col_number

The name of the column in entities that contains the entity sizes (either as proportions or integers).

...

Further arguments passed to add_entity()

Value

Inivisible the model with the added entities.

Examples

# Start off creating three entities.
# Individuals will be distributed randomly between the three.
entities <- data.frame(
  name = c("Pop 1", "Pop 2", "Pop 3"),
  size = rep(3e3, 3)
)

# Row-stochastic matrix (rowsums 1)
cmatrix <- c(
  c(0.9, 0.05, 0.05),
  c(0.1, 0.8, 0.1),
  c(0.1, 0.2, 0.7)
) |> matrix(byrow = TRUE, nrow = 3)

flu_model <- ModelSIRMixing(
  name              = "Flu",
  n                 = 9e3,
  prevalence        = 1 / 9e3,
  contact_rate      = 20,
  transmission_rate = 0.1,
  recovery_rate     = 1 / 7,
  contact_matrix    = cmatrix
) |>
  add_entities_from_dataframe(
    entities = entities,
    col_name = "name",
    col_number = "size",
    # This is passed to `add_entity()`
    as_proportion = FALSE
  )

Agents in epiworldR

Description

These functions provide read-access to the agents of the model. The get_agents function returns an object of class epiworld_agents which contains all the information about the agents in the model. The get_agent function returns the information of a single agent. And the get_state function returns the state of a single agent.

Usage

get_agents(model, ...)

## S3 method for class 'epiworld_model'
get_agents(model, ...)

## S3 method for class 'epiworld_agents'
x[i]

## S3 method for class 'epiworld_agent'
print(x, compressed = FALSE, ...)

## S3 method for class 'epiworld_agents'
print(x, compressed = TRUE, max_print = 10, ...)

get_state(x)

Arguments

model

An object of class epiworld_model.

...

Ignored

x

An object of class epiworld_agents

i

Index (id) of the agent (from 0 to n-1)

compressed

Logical scalar. When FALSE, it prints detailed information about the agent.

max_print

Integer scalar. Maximum number of agents to print.

Value

See Also

agents

Examples


model_sirconn <- ModelSIRCONN(
  name                = "COVID-19",
  n                   = 10000,
  prevalence          = 0.01,
  contact_rate        = 5,
  transmission_rate   = 0.4,
  recovery_rate       = 0.95
)

run(model_sirconn, ndays = 100, seed = 1912)

x <- get_agents(model_sirconn) # Storing all agent information into object of
# class epiworld_agents

print(x, compressed = FALSE, max_print = 5) # Displaying detailed information of
# the first 5 agents using
# compressed=F. Using compressed=T
# results in less-detailed
# information about each agent.

x[0] # Print information about the first agent. Substitute the agent of
# interest's position where '0' is.

Load agents to a model

Description

These functions provide access to the network of the model. The network is represented by an edgelist. The agents_smallworld function generates a small world network with the Watts-Strogatz algorithm. The agents_from_edgelist function loads a network from an edgelist. The get_network function returns the edgelist of the network.

Usage

agents_smallworld(model, n, k, d, p)

agents_from_edgelist(model, source, target, size, directed)

get_network(model)

get_agents_states(model)

add_virus_agent(agent, model, virus, state_new = -99, queue = -99)

add_tool_agent(agent, model, tool, state_new = -99, queue = -99)

has_virus(agent, virus)

has_tool(agent, tool)

change_state(agent, model, state_new, queue = -99)

get_agents_tools(model)

Arguments

model

Model object of class epiworld_model.

n, size

Number of individuals in the population.

k

Number of ties in the small world network.

d, directed

Logical scalar. Whether the graph is directed or not.

p

Probability of rewiring.

source, target

Integer vectors describing the source and target of in the edgelist.

agent

Agent object of class epiworld_agent.

virus

Virus object of class epiworld_virus.

state_new

Integer scalar. New state of the agent after the action is executed.

queue

Integer scalar. Change in the queuing system after the action is executed.

tool

Tool object of class epiworld_tool.

Details

The new_state and queue parameters are optional. If they are not provided, the agent will be updated with the default values of the virus/tool.

Value

Examples


# Initializing SIR model with agents_smallworld
sir <- ModelSIR(name = "COVID-19", prevalence = 0.01, transmission_rate = 0.9,
  recovery_rate = 0.1)
agents_smallworld(
  sir,
  n = 1000,
  k = 5,
  d = FALSE,
  p = .01
)
run(sir, ndays = 100, seed = 1912)
sir

# We can also retrieve the network
net <- get_network(sir)
head(net)

# Simulating a bernoulli graph
set.seed(333)
n <- 1000
g <- matrix(runif(n^2) < .01, nrow = n)
diag(g) <- FALSE
el <- which(g, arr.ind = TRUE) - 1L


# Generating an empty model
sir <- ModelSIR("COVID-19", .01, .8, .3)
agents_from_edgelist(
  sir,
  source = el[, 1],
  target = el[, 2],
  size   = n,
  directed = TRUE
)

# Running the simulation
run(sir, 50)

plot(sir)

Get entities

Description

Entities in epiworld are objects that can contain agents.

Usage

get_entities(model)

## S3 method for class 'epiworld_entities'
x[i]

entity(name, prevalence, as_proportion, to_unassigned = TRUE)

get_entity_size(entity)

get_entity_name(entity)

entity_add_agent(entity, agent, model = attr(entity, "model"))

rm_entity(model, id)

add_entity(model, entity)

load_agents_entities_ties(model, agents_id, entities_id)

entity_get_agents(entity)

distribute_entity_randomly(prevalence, as_proportion, to_unassigned = TRUE)

distribute_entity_to_set(agents_ids)

set_distribution_entity(entity, distfun)

Arguments

model

Model object of class epiworld_model.

x

Object of class epiworld_entities.

i

Integer index.

name

Character scalar. Name of the entity.

prevalence

Numeric scalar. Prevalence of the entity.

as_proportion

Logical scalar. If TRUE, prevalence is interpreted as a proportion.

to_unassigned

Logical scalar. If TRUE, the entity is added to the unassigned pool.

entity

Entity object of class epiworld_entity.

agent

Agent object of class epiworld_agent.

id

Integer scalar. Entity id to remove (starting from zero).

agents_id

Integer vector.

entities_id

Integer vector.

agents_ids

Integer vector. Ids of the agents to distribute.

distfun

Distribution function object of class epiworld_distribution_entity.

Details

Epiworld entities are especially useful for mixing models, particularly ModelSIRMixing and ModelSEIRMixing.

Value

Examples

# Creating a mixing model
mymodel <- ModelSIRMixing(
  name = "My model",
  n = 10000,
  prevalence = .001,
  contact_rate = 10,
  transmission_rate = .1,
  recovery_rate = 1 / 7,
  contact_matrix = matrix(c(.9, .1, .1, .9), 2, 2)
)

ent1 <- entity("First", 5000, FALSE)
ent2 <- entity("Second", 5000, FALSE)

mymodel |>
  add_entity(ent1) |>
  add_entity(ent2)

run(mymodel, ndays = 100, seed = 1912)

summary(mymodel)

Generation time

Description

Extraction and plotting of generation time by virus over time.

Usage

get_generation_time(x)

## S3 method for class 'epiworld_generation_time'
plot(
  x,
  type = "b",
  xlab = "Day (step)",
  ylab = "Avg. Generation Time",
  main = "Generation Time",
  plot = TRUE,
  ...
)

plot_generation_time(x, ...)

Arguments

x

An object of class epiworld_sir, epiworld_seir, etc. (any model), or an object of class epiworld_generation_time.

ylab, xlab, main, type

Further parameters passed to graphics::plot()

plot

Logical scalar. If TRUE (default), the function will plot the desired statistic.

...

In the case of plot methods, further arguments passed to graphics::plot.

Value

See Also

Other Epidemiological metrics: epiworld-repnum

Examples

# SEIR Connected model
seirconn <- ModelSEIRCONN(
  name              = "Disease",
  n                 = 10000,
  prevalence        = 0.1,
  contact_rate      = 2.0,
  transmission_rate = 0.8,
  incubation_days   = 7.0,
  recovery_rate     = 0.3
)

set.seed(937)
run(seirconn, 50)

# Get and plot generation time
gent <- plot_generation_time(seirconn)


Model history and totals

Description

Functions to extract simulation history at total, variant, and tool levels, plus snapshot totals and a common plot method for history objects.

Usage

get_hist_total(x)

get_today_total(x)

## S3 method for class 'epiworld_hist'
plot(x, y, ...)

get_hist_virus(x)

get_hist_tool(x)

Arguments

x

An object of class epiworld_sir, epiworld_seir, etc. (any model).

y

Ignored.

...

In the case of plot methods, further arguments passed to graphics::plot.

Value

Examples

# SEIR Connected model
seirconn <- ModelSEIRCONN(
  name              = "Disease",
  n                 = 10000,
  prevalence        = 0.1,
  contact_rate      = 2.0,
  transmission_rate = 0.8,
  incubation_days   = 7.0,
  recovery_rate     = 0.3
)

# Running the simulation for 50 steps (days)
set.seed(937)
run(seirconn, 50)

# Retrieving date, state, and counts dataframe including any added tools
get_hist_tool(seirconn)

# Retrieving overall date, state, and counts dataframe
head(get_hist_total(seirconn))

# Retrieving date, state, and counts dataframe by variant
head(get_hist_virus(seirconn))

# Snapshot of totals at end of simulation
get_today_total(seirconn)


Hospitalizations by tool

Description

Weighted hospitalization tracking when agents have multiple tools.

Usage

get_hospitalizations(x)

Arguments

x

An object of class epiworld_sir, epiworld_seir, etc. (any model).

Value

See Also

Other Summaries: epiworld-summaries

Examples

# See model documentation for examples with hospitalization tracking

Methods for epiworldR objects

Description

The functions described in this section are methods for objects of class epiworld_model. Besides of printing and plotting, other methods provide access to manipulate model parameters, getting information about the model and running the simulation.

Usage

queuing_on(x)

queuing_off(x)

verbose_off(x)

verbose_on(x)

run(model, ndays, seed = NULL)

## S3 method for class 'epiworld_model'
summary(object, ...)

get_states(x)

get_param(x, pname)

add_param(x, pname, pval)

## S3 method for class 'epiworld_model'
add_param(x, pname, pval)

set_param(x, pname, pval)

set_name(x, mname)

get_name(x)

get_n_viruses(x)

get_n_tools(x)

get_ndays(x)

today(x)

get_n_replicates(x)

size(x)

set_agents_data(model, data)

get_agents_data_ncols(model)

get_virus(model, virus_pos)

get_tool(model, tool_pos)

initial_states(model, proportions)

clone_model(model)

draw_mermaid(model, output_file = "", allow_self_transitions = FALSE)

Arguments

x

An object of class epiworld_model.

model

Model object.

ndays

Number of days (steps) of the simulation.

seed

Seed to set for initializing random number generator (passed to set.seed()).

object

Object of class epiworld_model.

...

Additional arguments.

pname

String. Name of the parameter.

pval

Numeric. Value of the parameter.

mname

String. Name of the model.

data

A numeric matrix.

virus_pos

Integer. Relative location (starting from 0) of the virus in the model

tool_pos

Integer. Relative location (starting from 0) of the tool in the model

proportions

Numeric vector. Proportions in which agents will be distributed (see details).

output_file

String. Optional path to a file. If provided, the diagram will be written to the file.

allow_self_transitions

Logical. Whether to allow self-transitions, defaults to FALSE.

Details

The verbose_on and verbose_off functions activate and deactivate printing progress on screen, respectively. Both functions return the model (x) invisibly.

epiworld_model objects are pointers to an underlying C++ class in epiworld. To generate a copy of a model, use clone_model, otherwise, the assignment operator will only copy the pointer.

draw_mermaid generates a mermaid diagram of the model. The diagram is saved in the specified output file (or printed to the standard output if the filename is empty). See draw_mermaid_from_data().

Value

Examples


model_sirconn <- ModelSIRCONN(
  name                = "COVID-19",
  n                   = 10000,
  prevalence          = 0.01,
  contact_rate        = 5,
  transmission_rate   = 0.4,
  recovery_rate       = 0.95
)

# Queuing - If you wish to implement the queuing function, declare whether
# you would like it "on" or "off", if any.
queuing_on(model_sirconn)
queuing_off(model_sirconn)
run(model_sirconn, ndays = 100, seed = 1912)

# Verbose - "on" prints the progress bar on the screen while "off"
# deactivates the progress bar. Declare which function you want to implement,
# if any.
verbose_on(model_sirconn)
verbose_off(model_sirconn)
run(model_sirconn, ndays = 100, seed = 1912)

get_states(model_sirconn) # Returns all unique states found within the model.

get_param(model_sirconn, "Contact rate") # Returns the value of the selected
# parameter within the model object.
# In order to view the parameters,
# run the model object and find the
# "Model parameters" section.

set_param(model_sirconn, "Contact rate", 2) # Allows for adjustment of model
# parameters within the model
# object. In this example, the
# Contact rate parameter is
# changed to 2. You can now rerun
# the model to observe any
# differences.

set_name(model_sirconn, "My Epi-Model") # This function allows for setting
# a name for the model. Running the
# model object, the name of the model
# is now reflected next to "Name of
# the model".

get_name(model_sirconn) # Returns the set name of the model.

get_n_viruses(model_sirconn) # Returns the number of viruses in the model.
# In this case, there is only one virus:
# "COVID-19".

get_n_tools(model_sirconn) # Returns the number of tools in the model. In
# this case, there are zero tools.

get_ndays(model_sirconn) # Returns the length of the simulation in days. This
# will match "ndays" within the "run" function.

today(model_sirconn) # Returns the current day of the simulation. This will
# match "get_ndays()" if run at the end of a simulation, but will differ if run
# during a simulation

get_n_replicates(model_sirconn) # Returns the number of replicates of the
# model.

size(model_sirconn) # Returns the population size in the model. In this case,
# there are 10,000 agents in the model.
# Set Agents Data
# First, your data matrix must have the same number of rows as agents in the
# model. Below is a generated matrix which will be passed into the
# "set_agents_data" function.
data <- matrix(data = runif(20000, min = 0, max = 100), nrow = 10000, ncol = 2)
set_agents_data(model_sirconn, data)
get_agents_data_ncols(model_sirconn) # Returns number of columns

get_virus(model_sirconn, 0) # Returns information about the first virus in
# the model (index begins at 0).

add_tool(model_sirconn, tool("Vaccine", .9, .9, .5, 1, prevalence = 0.5, as_prop = TRUE))
get_tool(model_sirconn, 0) # Returns information about the first tool in the
# model. In this case, there are no tools so an
# error message will occur.

# Draw a mermaid diagram of the transitions
draw_mermaid(model_sirconn)

Reproductive number (Rt)

Description

Extraction and plotting of the reproductive number (Rt) by virus over time.

Usage

get_reproductive_number(x)

## S3 method for class 'epiworld_repnum'
plot(
  x,
  y = NULL,
  ylab = "Average Rep. Number",
  xlab = "Day (step)",
  main = "Reproductive Number",
  type = "b",
  plot = TRUE,
  ...
)

plot_reproductive_number(x, ...)

Arguments

x

An object of class epiworld_sir, epiworld_seir, etc. (any model), or an object of class epiworld_repnum.

y

Ignored.

ylab, xlab, main, type

Further parameters passed to graphics::plot()

plot

Logical scalar. If TRUE (default), the function will plot the desired statistic.

...

In the case of plot methods, further arguments passed to graphics::plot.

Details

The plot_reproductive_number function is a wrapper around get_reproductive_number that plots the result.

Value

See Also

Other Epidemiological metrics: epiworld-gentime

Examples

# SEIR Connected model
seirconn <- ModelSEIRCONN(
  name              = "Disease",
  n                 = 10000,
  prevalence        = 0.1,
  contact_rate      = 2.0,
  transmission_rate = 0.8,
  incubation_days   = 7.0,
  recovery_rate     = 0.3
)

set.seed(937)
run(seirconn, 50)

# Retrieving (and plotting) the reproductive number
rp <- get_reproductive_number(seirconn)
plot(rp) # Also equivalent to plot_reproductive_number(seirconn)


Summary counts and probabilities

Description

Functions to extract summary statistics from models, including transition probabilities, active cases, and outbreak sizes.

Usage

get_transition_probability(x)

get_active_cases(x)

get_outbreak_size(x)

Arguments

x

An object of class epiworld_sir, epiworld_seir, etc. (any model).

Value

See Also

Other Summaries: epiworld-hospitalizations

Examples

# SEIR Connected model
seirconn <- ModelSEIRCONN(
  name              = "Disease",
  n                 = 10000,
  prevalence        = 0.1,
  contact_rate      = 2.0,
  transmission_rate = 0.8,
  incubation_days   = 7.0,
  recovery_rate     = 0.3
)

set.seed(937)
run(seirconn, 50)

# Retrieving the transition probability
get_transition_probability(seirconn)

# Get active cases
head(get_active_cases(seirconn))

# Get outbreak size
head(get_outbreak_size(seirconn))


Transition dynamics and incidence

Description

Functions to extract and visualize state transition counts, daily incidence, and conversion to array format.

Usage

get_hist_transition_matrix(x, skip_zeros = FALSE)

## S3 method for class 'epiworld_hist_transition'
as.array(x, ...)

plot_incidence(x, ...)

## S3 method for class 'epiworld_hist_transition'
plot(
  x,
  type = "b",
  xlab = "Day (step)",
  ylab = "Counts",
  main = "Daily incidence",
  plot = TRUE,
  ...
)

Arguments

x

An object of class epiworld_sir, epiworld_seir, etc. (any model), or an object of class epiworld_hist_transition.

skip_zeros

Logical scalar. When FALSE it will return all the entries in the transition matrix.

...

In the case of plot methods, further arguments passed to graphics::plot.

ylab, xlab, main, type

Further parameters passed to graphics::plot()

plot

Logical scalar. If TRUE (default), the function will plot the desired statistic.

Details

The plot_incidence function is a wrapper between get_hist_transition_matrix and its plot method.

The plot method for the epiworld_hist_transition class plots the daily incidence of each state. The function returns the data frame used for plotting.

Value

Examples

# SEIR Connected model
seirconn <- ModelSEIRCONN(
  name              = "Disease",
  n                 = 10000,
  prevalence        = 0.1,
  contact_rate      = 2.0,
  transmission_rate = 0.8,
  incubation_days   = 7.0,
  recovery_rate     = 0.3
)

set.seed(937)
run(seirconn, 50)

# Get the transition history
t_hist <- get_hist_transition_matrix(seirconn)
head(t_hist)

# Convert to array
as.array(t_hist)[, , 1:3]

# Plot incidence
inci <- plot_incidence(seirconn)


Transmission network

Description

Transmission edges, including seeded infections (source = -1).

Usage

get_transmissions(x)

Arguments

x

An object of class epiworld_sir, epiworld_seir, etc. (any model).

Details

The function get_transmissions includes the seeded infections, with the source column coded as -1.

Value

Examples

# SEIR Connected model
seirconn <- ModelSEIRCONN(
  name              = "Disease",
  n                 = 10000,
  prevalence        = 0.1,
  contact_rate      = 2.0,
  transmission_rate = 0.8,
  incubation_days   = 7.0,
  recovery_rate     = 0.3
)

set.seed(937)
run(seirconn, 50)

# Get transmission data
head(get_transmissions(seirconn))


Global Events

Description

Global events are functions that are executed at each time step of the simulation. They are useful for implementing interventions, such as vaccination, isolation, and social distancing by means of tools.

Usage

globalevent_tool(tool, prob, name = get_name_tool(tool), day = -99)

globalevent_tool_logit(
  tool,
  vars,
  coefs,
  name = get_name_tool(tool),
  day = -99
)

globalevent_set_params(
  param,
  value,
  name = paste0("Set ", param, " to ", value),
  day = -99
)

globalevent_fun(fun, name = deparse(substitute(fun)), day = -99)

add_globalevent(model, event, action = NULL)

rm_globalevent(model, event)

Arguments

tool

An object of class tool.

prob

Numeric scalar. A probability between 0 and 1.

name

Character scalar. The name of the action.

day

Integer. The day (step) at which the action is executed (see details).

vars

Integer vector. The position of the variables in the model.

coefs

Numeric vector. The coefficients of the logistic regression.

param

Character scalar. The name of the parameter to be set.

value

Numeric scalar. The value of the parameter.

fun

Function. The function to be executed.

model

An object of class epiworld_model.

event

The event to be added or removed. If it is to add, then it should be an object of class epiworld_globalevent. If it is to remove, it should be the name of the event (character).

action

(Deprecated) use event instead.

Details

The function globalevent_tool_logit allows to specify a logistic regression model for the probability of using a tool. The model is specified by the vector of coefficients coefs and the vector of variables vars. vars is an integer vector indicating the position of the variables in the model.

The function globalevent_set_param allows to set a parameter of the model. The parameter is specified by its name param and the value by value.

The function globalevent_fun allows to specify a function to be executed at a given day. The function object must receive an object of class epiworld_model as only argument.

The function add_globalevent adds a global action to a model. The model checks for actions to be executed at each time step. If the added action matches the current time step, the action is executed. When day is negative, the action is executed at each time step. When day is positive, the action is executed at the specified time step.

Value

See Also

epiworld-model

Examples

# Simple model
model_sirconn <- ModelSIRCONN(
  name                = "COVID-19",
  n                   = 10000,
  prevalence          = 0.01,
  contact_rate        = 5,
  transmission_rate   = 0.4,
  recovery_rate       = 0.95
)

# Creating a tool
epitool <- tool(
  name = "Vaccine",
  prevalence = 0,
  as_proportion = FALSE,
  susceptibility_reduction = .9,
  transmission_reduction = .5,
  recovery_enhancer = .5,
  death_reduction = .9
)


# Adding a global event
vaccine_day_20 <- globalevent_tool(epitool, .2, day = 20)
add_globalevent(model_sirconn, vaccine_day_20)

# Running and printing
run(model_sirconn, ndays = 40, seed = 1912)
model_sirconn
plot_incidence(model_sirconn)

# Example 2: Changing the contact rate -------------------------------------
model_sirconn2 <- ModelSIRCONN(
  name                = "COVID-19",
  n                   = 10000,
  prevalence          = 0.01,
  contact_rate        = 5,
  transmission_rate   = 0.4,
  recovery_rate       = 0.95
)

closure_day_10 <- globalevent_set_params("Contact rate", 0, day = 10)
add_globalevent(model_sirconn2, closure_day_10)

# Running and printing
run(model_sirconn2, ndays = 40, seed = 1912)
model_sirconn2
plot_incidence(model_sirconn2)
# Example using `globalevent_fun` to record the state of the
# agents at each time step.

# We start by creating an SIR connected model
model <- ModelSIRCONN(
  name              = "SIR with Global Saver",
  n                 = 1000,
  prevalence        = 0.01,
  contact_rate      = 5,
  transmission_rate = 0.4,
  recovery_rate     = 0.3
)

# We create the object where the history of the agents will be stored
agents_history <- NULL

# This function prints the total number of agents in each state
# and stores the history of the agents in the object `agents_history`
hist_saver <- function(m) {

  message("Today's totals are: ", paste(get_today_total(m), collapse = ", "))

  # We use the `<<-` operator to assign the value to the global variable
  # `agents_history` (see ?"<<-")
  agents_history <<- cbind(
    agents_history,
    get_agents_states(m)
  )

}

# We create the global event that will execute the function `hist_saver`
# at each time step
hist_saver_event <- globalevent_fun(hist_saver, "Agent History Saver")

# We add the global event to the model
model <- add_globalevent(model, hist_saver_event)

Deprecated and removed functions in epiworldR

Description

Starting version 0.0-4, epiworld changed how it refered to "actions." Following more traditional ABMs, actions are now called "events."

Starting version 0.11.0.0, the measles models have been removed from epiworldR and now are part of the measles R package: https://github.com/UofUEpiBio/measles. The models previously available in epiworldR were: ModelMeaslesSchool and ModelMeaslesMixing.

Usage

globalaction_tool(...)

globalaction_tool_logit(...)

globalaction_set_params(...)

globalaction_fun(...)

add_tool_n(model, tool, n)

add_virus_n(model, virus, n)

Arguments

...

Arguments to be passed to the new function.

model

Model object of class epiworld_model.

tool

Tool object of class epiworld_tool.

n

Deprecated.

virus

Virus object of class epiworld_virus.


Model Diagram

Description

Functions described here are helper functions for drawing diagrams from model data. These generate mermaid diagrams from transition probability matrices which can then be rendered using other packages.

Usage

## S3 method for class 'epiworld_diagram'
print(x, ...)

## S3 method for class 'epiworld_diagram'
plot(x, ...)

draw_mermaid_from_data(
  states,
  transition_probs,
  output_file = "",
  allow_self_transitions = FALSE
)

draw_mermaid_from_matrix(
  transition_matrix,
  output_file = "",
  allow_self_transitions = FALSE
)

draw_mermaid_from_file(
  transitions_file,
  output_file = "",
  allow_self_transitions = FALSE
)

draw_mermaid_from_files(
  transitions_files,
  output_file = "",
  allow_self_transitions = FALSE
)

Arguments

x

An epiworld_diagram object.

...

Additional arguments passed to DiagrammeR::mermaid().

states

String vector. List of model states.

transition_probs

Numeric vector. Transition probability matrix

output_file

String. Optional path to a file. If provided, the diagram will be written to the file.

allow_self_transitions

Logical. Whether to allow self-transitions, defaults to FALSE.

transition_matrix

Square matrix. Contains states and transition probabilities.

transitions_file

String. Path to file containing the transition probabilities matrix.

transitions_files

String vector. List of files containing transition probabilities matrices from multiple model runs.

Value

Examples

# Create and run a model
model <- ModelSIRCONN(
  name = "A Virus",
  n = 10000,
  prevalence = .01,
  contact_rate = 4.0,
  transmission_rate = .5,
  recovery_rate = 1.0 / 7.0
)

verbose_off(model)
run(model, ndays = 50, seed = 1912)

# Draw mermaid diagrams from model data
diagram <- draw_mermaid_from_data(
  states = get_states(model),
  transition_probs = c(get_transition_probability(model))
)

## Not run: 
# If DiagrammeR is installed, we can plot the diagram
plot(diagram)

## End(Not run)

Run multiple simulations at once

Description

The run_multiple function allows running multiple simulations at once. When available, users can take advantage of parallel computing to speed up the process.

Usage

run_multiple(
  m,
  ndays,
  nsims,
  seed = NULL,
  saver = make_saver(),
  reset = TRUE,
  verbose = TRUE,
  nthreads = 1L
)

run_multiple_get_results(
  m,
  nthreads = min(2L, parallel::detectCores()),
  freader = NULL,
  ...
)

make_saver(..., fn = "")

Arguments

m, ndays, seed

See run.

nsims

Integer. Number of replicats

saver

An object of class epiworld_saver.

reset

When TRUE (default,) resets the simulation.

verbose

When TRUE (default,) prints a progress bar.

nthreads

Integer. Number of threads (passed to parallel::makeCluster()).

freader

A function to read the files. If NULL (default,) uses utils::read.table.

...

Additional arguments passed to freader.

fn

A file name pattern.

Details

Currently, the following elements can be saved:

Keyword Description Function
total_hist History of the model (total numbers per time). get_hist_total()
virus_info Information about viruses.
virus_hist Changes in viruses. get_hist_virus()
tool_info Information about tools.
tool_hist Changes in tools. get_hist_tool()
transmission Transmission events. get_transmissions()
transition Transition matrices. get_hist_transition_matrix()
reproductive Reproductive number. get_reproductive_number()
generation Estimation of generation time. get_generation_time()
active_cases Number of active cases per virus. get_active_cases()
outbreak_size Size of outbreaks per virus. get_outbreak_size()
hospitalizations Number of hospitalizations per virus/tool. get_hospitalizations()

An alternative to using the default utils::read.table function is to use data.table::fread from the data.table package. This can be done by specifying freader = data.table::fread and passing additional arguments (e.g., nThread = 2L) via .... This can significantly speed up the reading process, especially for large datasets.

If the model does not have, for example, tools, then the corresponding data frame will be empty (0 rows). A warning will be issued in this case when trying to retrieve or plot the results.

Value

Data structures

The datasets generated by run_multiple_get_results have the following columns:

An important difference from the function get_reproductive_number() is that the returned reproductive number here includes a -1 in the column source. This is the reproductive number of the model as an agent, a number that matches the initial number of infected agents at the start of the model.

Examples

model_sir <- ModelSIRCONN(
  name = "COVID-19",
  prevalence = 0.01,
  n = 1000,
  contact_rate = 2,
  transmission_rate = 0.9, recovery_rate = 0.1
)

# Generating a saver
saver <- make_saver("total_hist", "reproductive")

# Running and printing
run_multiple(model_sir, ndays = 100, nsims = 50, saver = saver, nthreads = 2)

# Retrieving the results
ans <- run_multiple_get_results(model_sir, nthreads = 2)

head(ans$total_hist)
head(ans$reproductive)

# Plotting
multi_sir <- ans$total_hist
multi_sir <- multi_sir[multi_sir$date <= 20, ]
plot(multi_sir)


Tools in epiworld

Description

Tools are functions that affect how agents react to the virus. They can be used to simulate the effects of vaccination, isolation, and social distancing.

Usage

tool(
  name,
  prevalence,
  as_proportion,
  susceptibility_reduction,
  transmission_reduction,
  recovery_enhancer,
  death_reduction
)

set_name_tool(tool, name)

get_name_tool(tool)

add_tool(model, tool, proportion)

rm_tool(model, tool_pos)

tool_fun_logit(vars, coefs, model)

set_susceptibility_reduction(tool, prob)

set_susceptibility_reduction_ptr(tool, model, param)

set_susceptibility_reduction_fun(tool, model, tfun)

set_transmission_reduction(tool, prob)

set_transmission_reduction_ptr(tool, model, param)

set_transmission_reduction_fun(tool, model, tfun)

set_recovery_enhancer(tool, prob)

set_recovery_enhancer_ptr(tool, model, param)

set_recovery_enhancer_fun(tool, model, tfun)

set_death_reduction(tool, prob)

set_death_reduction_ptr(tool, model, param)

set_death_reduction_fun(tool, model, tfun)

## S3 method for class 'epiworld_agents_tools'
print(x, max_print = 10, ...)

set_distribution_tool(tool, distfun)

distribute_tool_randomly(prevalence, as_proportion, agents_ids = integer(0))

distribute_tool_to_set(agents_ids)

distribute_tool_to_entities(prevalence, as_proportion)

Arguments

name

Name of the tool

prevalence

Numeric scalar. Prevalence of the tool. In the case of distribute_tool_to_entities, it is a vector of prevalences, one per entity.

as_proportion

Logical scalar. If TRUE, prevalence is interpreted as a proportion of the total number of agents in the model.

susceptibility_reduction

Numeric. Proportion it reduces susceptibility.

transmission_reduction

Numeric. Proportion it reduces transmission.

recovery_enhancer

Numeric. Proportion it improves recovery.

death_reduction

Numeric. Proportion it reduces probability of death.e

tool

An object of class epiworld_tool

model

Model

proportion

Deprecated.

tool_pos

Positive integer. Index of the tool's position in the model.

vars

Integer vector. Indices (starting from 0) of the positions of the variables used to compute the logit probability.

coefs

Numeric vector. Of the same length of vars, is a vector of coefficients associated to the logit probability.

prob

Numeric scalar. A probability (between zero and one).

param

Character scalar. Name of the parameter featured in model that will be added to the tool (see details).

tfun

An object of class epiworld_tool_fun.

x

An object of class epiworld_agents_tools.

max_print

Numeric scalar. Maximum number of tools to print.

...

Currently ignored.

distfun

An object of class epiworld_tool_distfun.

agents_ids

Integer vector. Indices of the agents to which the tool will be assigned.

Details

The name of the epiworld_tool object can be manipulated with the functions set_name_tool() and get_name_tool().

The add_tool function adds the specified tool to the model of class epiworld_model with specified proportion.

In the case of set_susceptibility_reduction_ptr, set_transmission_reduction_ptr, set_recovery_enhancer, and set_death_reduction_ptr, the corresponding parameters are passed as a pointer to the tool. The implication of using pointers is that the values will be read directly from the model object, so changes will be reflected.

The set_distribution_tool function assigns a distribution function to the specified tool of class epiworld_tool. The distribution function can be created using the functions distribute_tool_randomly() and distribute_tool_to_set().

The distribute_tool_randomly function creates a distribution function that randomly assigns the tool to a proportion of the population.

The distribute_tool_to_set function creates a distribution function that assigns the tool to a set of agents.

The distribute_tool_to_entities function creates a distribution function that assigns the tool to a number of agents based on prevalence at the entity level. This is only useful for the mixing models.

Value

Examples

# Simple model
model_sirconn <- ModelSIRCONN(
  name                = "COVID-19",
  n                   = 10000,
  prevalence          = 0.01,
  contact_rate        = 5,
  transmission_rate   = 0.4,
  recovery_rate       = 0.95
)

# Running and printing
run(model_sirconn, ndays = 100, seed = 1912)
plot(model_sirconn)

epitool <- tool(
  name = "Vaccine",
  prevalence = 0.5,
  as_proportion = TRUE,
  susceptibility_reduction = .9,
  transmission_reduction = .5,
  recovery_enhancer = .5,
  death_reduction = .9
)

epitool

set_name_tool(epitool, "Pfizer") # Assigning name to the tool
get_name_tool(epitool) # Returning the name of the tool
add_tool(model_sirconn, epitool)
run(model_sirconn, ndays = 100, seed = 1912)
model_sirconn
plot(model_sirconn)

# To declare a certain number of individuals with the tool
rm_tool(model_sirconn, 0) # Removing epitool from the model
# Setting prevalence to 0.1
set_distribution_tool(epitool, distribute_tool_randomly(0.1, TRUE))
add_tool(model_sirconn, epitool)
run(model_sirconn, ndays = 100, seed = 1912)

# Adjusting probabilities due to tool
set_susceptibility_reduction(epitool, 0.1) # Susceptibility reduction
set_transmission_reduction(epitool, 0.2) # Transmission reduction
set_recovery_enhancer(epitool, 0.15) # Probability increase of recovery
set_death_reduction(epitool, 0.05) # Probability reduction of death

rm_tool(model_sirconn, 0)
add_tool(model_sirconn, epitool)
run(model_sirconn, ndays = 100, seed = 1912) # Run model to view changes


# Using the logit function --------------
sir <- ModelSIR(
  name = "COVID-19", prevalence = 0.01,
  transmission_rate = 0.9, recovery_rate = 0.1
)

# Adding a small world population
agents_smallworld(
  sir,
  n = 10000,
  k = 5,
  d = FALSE,
  p = .01
)

# Creating a tool
mask_wearing <- tool(
  name = "Mask",
  prevalence               = 0.5,
  as_proportion            = TRUE,
  susceptibility_reduction = 0.0,
  transmission_reduction   = 0.3, # Only transmission
  recovery_enhancer        = 0.0,
  death_reduction          = 0.0
)

add_tool(sir, mask_wearing)

run(sir, ndays = 50, seed = 11)
hist_0 <- get_hist_total(sir)

# And adding features
dat <- cbind(
  female = sample.int(2, 10000, replace = TRUE) - 1,
  x      = rnorm(10000)
)

set_agents_data(sir, dat)

# Creating the logit function
tfun <- tool_fun_logit(
  vars  = c(0L, 1L),
  coefs = c(-1, 1),
  model = sir
)

# The infection prob is lower
hist(plogis(dat %*% rbind(.5, 1)))

tfun # printing


set_susceptibility_reduction_fun(
  tool  = get_tool(sir, 0),
  model = sir,
  tfun  = tfun
)

run(sir, ndays = 50, seed = 11)
hist_1 <- get_hist_total(sir)

op <- par(mfrow = c(1, 2))
plot(hist_0)
abline(v = 30)
plot(hist_1)
abline(v = 30)
par(op)


Virus design

Description

Viruses can be considered to be anything that can be transmitted (e.g., diseases, as well as ideas.) Most models in epiworldR can feature multiple viruses.

Usage

virus(
  name,
  prevalence,
  as_proportion,
  prob_infecting,
  recovery_rate = 0.5,
  prob_death = 0,
  post_immunity = -1,
  incubation = 7
)

set_name_virus(virus, name)

get_name_virus(virus)

add_virus(model, virus, proportion)

virus_set_state(virus, init, end, removed)

rm_virus(model, virus_pos)

virus_fun_logit(vars, coefs, model)

set_prob_infecting(virus, prob)

set_prob_infecting_ptr(virus, model, param)

set_prob_infecting_fun(virus, model, vfun)

set_prob_recovery(virus, prob)

set_prob_recovery_ptr(virus, model, param)

set_prob_recovery_fun(virus, model, vfun)

set_prob_death(virus, prob)

set_prob_death_ptr(virus, model, param)

set_prob_death_fun(virus, model, vfun)

set_incubation(virus, incubation)

set_incubation_ptr(virus, model, param)

set_incubation_fun(virus, model, vfun)

set_distribution_virus(virus, distfun)

distribute_virus_randomly(prevalence, as_proportion, agents_ids = integer(0))

distribute_virus_to_set(agents_ids)

distribute_virus_set(agents_ids)

distribute_virus_to_entities(prevalence, as_proportion)

Arguments

name

of the virus

prevalence

Numeric scalar. Prevalence of the virus. In the case of distribute_virus_to_entities, it is a vector of prevalences, one per entity.

as_proportion

Logical scalar. If TRUE, the prevalence is set as a proportion of the total number of agents in the model.

prob_infecting

Numeric scalar. Probability of infection (transmission).

recovery_rate

Numeric scalar. Probability of recovery.

prob_death

Numeric scalar. Probability of death.

post_immunity

Numeric scalar. Post immunity (prob of re-infection).

incubation

Numeric scalar. Incubation period (in days) of the virus.

virus

An object of class epiworld_virus

model

An object of class epiworld_model.

proportion

Deprecated.

init, end, removed

states after acquiring a virus, removing a virus, and removing the agent as a result of the virus, respectively.

virus_pos

Positive integer. Index of the virus's position in the model.

vars

Integer vector. Indices (starting from 0) of the positions of the variables used to compute the logit probability.

coefs

Numeric vector. Of the same length of vars, is a vector of coefficients associated to the logit probability.

prob

Numeric scalar. A probability (between zero and one).

param

Character scalar. Name of the parameter featured in model that will be added to the virus (see details).

vfun

An object of class epiworld_virus_fun.

distfun

An object of class epiworld_distribution_virus.

agents_ids

Integer vector. Indices of the agents that will receive the virus.

Details

The virus() function can be used to initialize a virus. Virus features can then be modified using the functions ⁠set_prob_*⁠.

The function virus_fun_logit() creates a "virus function" that can be evaluated for transmission, recovery, and death. As the name sugests, it computes those probabilities using a logit function (see examples).

The name of the epiworld_virus object can be manipulated with the functions set_name_virus() and get_name_virus().

In the case of set_prob_infecting_ptr, set_prob_recovery_ptr, and set_prob_death_ptr, the corresponding parameters is passed as a pointer to the virus. The implication of using pointers is that the values will be read directly from the model object, so changes will be reflected.

The distribute_virus_randomly function is a factory function used to randomly distribute the virus in the model. The prevalence can be set as a proportion or as a number of agents. The resulting function can then be passed to set_distribution_virus.

The distribute_virus_to_entities function is a factory function used to distribute the virus to a number of agents based on a prevalence at the entity level.

Value

Examples

mseirconn <- ModelSEIRCONN(
  name                = "COVID-19",
  prevalence          = 0.01,
  n                   = 10000,
  contact_rate        = 4,
  incubation_days     = 7,
  transmission_rate   = 0.5,
  recovery_rate       = 0.99
)

delta <- virus(
  "Delta Variant", 0, .5, .2, .01, prevalence = 0.3, as_proportion = TRUE
)

# Adding virus and setting/getting virus name
add_virus(mseirconn, delta)
set_name_virus(delta, "COVID-19 Strain")
get_name_virus(delta)

run(mseirconn, ndays = 100, seed = 992)
mseirconn

rm_virus(mseirconn, 0) # Removing the first virus from the model object
set_distribution_virus(delta, distribute_virus_randomly(100, as_proportion = FALSE))
add_virus(mseirconn, delta)

# Setting parameters for the delta virus manually
set_prob_infecting(delta, 0.5)
set_prob_recovery(delta, 0.9)
set_prob_death(delta, 0.01)
run(mseirconn, ndays = 100, seed = 992) # Run the model to observe changes

# If the states were (for example):
# 1: Infected
# 2: Recovered
# 3: Dead
delta2 <- virus(
  "Delta Variant 2", 0, .5, .2, .01, prevalence = 0, as_proportion = TRUE
)
virus_set_state(delta2, 1, 2, 3)
# Using the logit function --------------
sir <- ModelSIR(
  name = "COVID-19", prevalence = 0.01,
  transmission_rate = 0.9, recovery = 0.1
)

# Adding a small world population
agents_smallworld(
  sir,
  n = 10000,
  k = 5,
  d = FALSE,
  p = .01
)

run(sir, ndays = 50, seed = 11)
plot(sir)

# And adding features
dat <- cbind(
  female = sample.int(2, 10000, replace = TRUE) - 1,
  x      = rnorm(10000)
)

set_agents_data(sir, dat)

# Creating the logit function
vfun <- virus_fun_logit(
  vars  = c(0L, 1L),
  coefs = c(-1, 1),
  model = sir
)

# The infection prob is lower
hist(plogis(dat %*% rbind(-1, 1)))

vfun # printing

set_prob_infecting_fun(
  virus = get_virus(sir, 0),
  model = sir,
  vfun  = vfun
)

run(sir, ndays = 50, seed = 11)
plot(sir)